Instance Verification Kit (IVK)
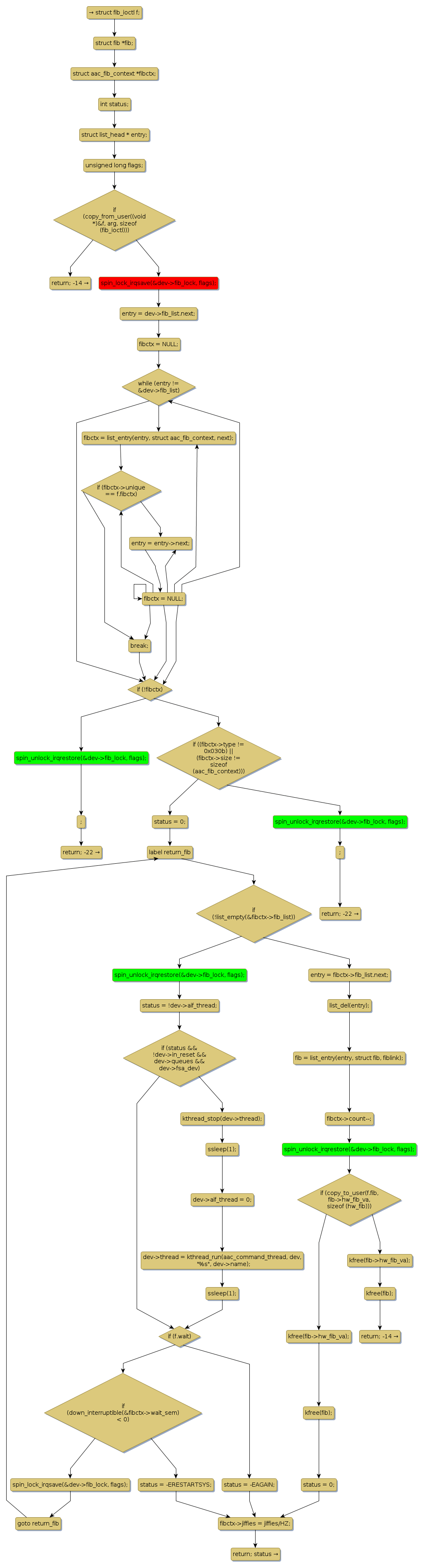
spin lock @ [7002+41+/linux-3.19-rc1/drivers/scsi/aacraid/commctrl.c]
Instance Signature: fib_lock
|
The Matching Pair Graph:
|
|
Function Name
|
Control Flow Graph (CFG)
|
Events Flow Graph (EFG)
|
Source Correspondence
|
|
next_getadapter_fib
|
|
|
[6538+19+/linux-3.19-rc1/drivers/scsi/aacraid/commctrl.c]
|